搜索
询价

高性价比车充PD方案自动升降压芯片

高性价比车充PD方案自动升降压芯片

面议
最少订购量: 4000
产品简介
公司简介
物流及其他信息
产品详情
 在许多应用场合,都需要将低电压升至适合用电设备使用的较高电压。如单节和双节锂电池供电电路,常需要将其2.8~4.2V的低电压升至可供使用的5V,9V,12V,甚至更高的电压。再如双节锂电池6.0V-8.4V电压升压到9V,12V,15V,20V,24V等电压给手机进行快速充电,也就是当前的PD快充解决方案。12V输入升压18V 24V 36V 48V高电压给便携设备供应较大电压和电流满足产品需要。而一般小轿车轿车为12V(蓄电池亏电和充满电电压范围在10.5V~14.5V)之间有比较大的波动,部分电子产品对电压有较为苛刻的精度和电压稳定度要求那么就需要自动升降压电路来实现,当输入电压低于输出设定电压的时候,电路工作在升压BOOST模式,当输入电压高于输出设定电压的时候电路工作在BUCK降压模式,这样使输出电压始终稳定在设定的输出电压来满足电子设备对电压的苛刻要求。因而有必要开发出一种低电压、大电流DC/DC升压,自动升降压变换器。

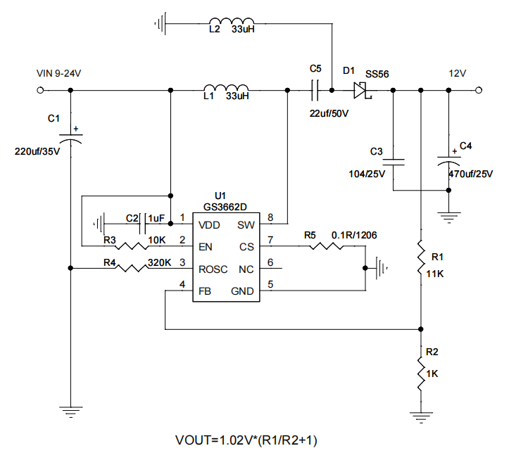
中广芯源新推出的一款直流升压稳压电路GS3662D。输入电压范围可由5伏特到35伏特,输出电压5--48V可调整且内部MOS输出开关电流可高达2A,峰值5A大电流,非常适合于数码便携产品电池供电,3G网络产品,数码相机,LCD液晶屏背光电路,太阳能照明路灯,网络通讯等产品的电压转换。

GS3662D应用电路非常简单,外围器件极少。 

GS3662D采用标准的SOP-8无铅封装,现以开始大批量供货。

 

 


相关关键词
电源模块  
深圳市中广芯源科技有限公司
类别:
公司类型:
主要产品:
证书:
OEM :
联系供应商
将您的需求发送给该供应商
立即发送
购物篮 ( 0 )
    发送询问
    联系供应商
    询价篮

      无信息

      联系供应商
      发送询问
      询价
      购物篮
      TOP